
牙龈红肿出血总不好?别只怪刷牙不认真!当代人熬夜已成常态,却很少有人察觉,长期睡不好不仅影响精神状态,还在悄悄加剧口腔问题。牙周炎作为全球半数成年人都面临的慢性口腔炎症,其发作可不只是“口腔卫生差”那么简单,全身健康状态都在悄悄影响它的发展。
近期,Adv Sci发表的一项突破性研究,不仅揪出了熬夜加重牙周炎的幕后黑手,更证实了电针这一微创中医疗法的精准疗效,给经常熬夜又饱受牙周炎困扰的人群带来了新希望。

研究团队先从人群数据入手,分析了2009至2014年NHANES数据库的信息,发现存在睡眠障碍的人群,牙周临床附着丧失程度明显高于睡眠健康者,这一现象清晰表明睡眠问题与牙周炎加重密切相关。
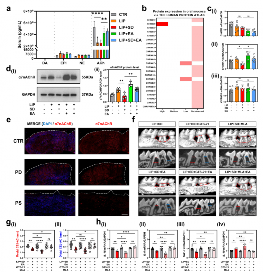
为验证二者的因果关系,研究人员构建了睡眠剥夺联合结扎诱导牙周炎的小鼠模型,结果十分明确:同时经历睡眠剥夺和牙周炎的小鼠,牙槽骨吸收程度显著更严重,近中侧骨吸收达0.513毫米,远中侧达0.554毫米,远超单纯牙周炎小鼠的0.385毫米和0.361毫米。
与此同时,这些小鼠的牙周组织中破骨细胞数量增多,促炎因子肿瘤坏死因子α、白细胞介素1β、白细胞介素6的mRNA水平大幅升高,而抗炎因子白细胞介素10表达无明显变化。值得关注的是,电针治疗后,无论是单纯牙周炎小鼠还是合并睡眠剥夺的牙周炎小鼠,牙槽骨吸收都显著减轻,促炎因子水平下降,抗炎因子白细胞介素10表达上调,充分证明电针能有效逆转睡眠剥夺带来的牙周炎加重效应。

图1 睡眠剥夺加重结扎诱导牙周炎小鼠的牙槽骨吸收和炎症反应,电针刺激可延缓该过程
为弄清背后的核心机制,研究人员对血清神经递质进行筛查,发现仅胆碱能通路中的乙酰胆碱在牙周炎组和睡眠剥夺联合牙周炎组显著降低,电针治疗组则明显升高。多巴胺、肾上腺素等其他神经递质未出现显著变化,说明胆碱能抗炎通路在这一过程中发挥特异性调控作用。
通过人类蛋白质图谱数据库进一步分析发现,牙周组织中仅表达三种乙酰胆碱受体,其中只有α7烟碱型乙酰胆碱受体的编码基因CHRNA7在睡眠剥夺联合牙周炎组表达下调,电针治疗组则明显上调。蛋白质水平验证及临床样本分析均显示,睡眠质量差(匹兹堡睡眠质量指数≥5)的牙周炎患者,牙龈组织中α7烟碱型乙酰胆碱受体表达明显降低,这一结果明确说明该受体在睡眠剥夺加重牙周炎的过程中起到关键作用。

图2 睡眠剥夺和电针的作用通过胆碱能通路中α7烟碱型乙酰胆碱受体的抑制/激活介导
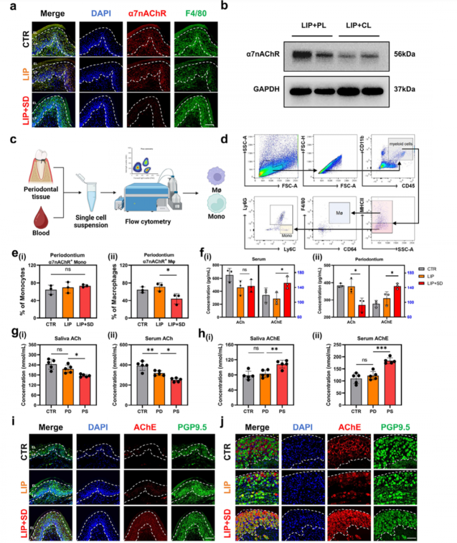
深入的机制研究显示,α7烟碱型乙酰胆碱受体与牙周组织中的巨噬细胞存在特异性共定位,当巨噬细胞被耗竭后,牙周组织中该受体水平显著下降。睡眠剥夺联合牙周炎组小鼠的牙周组织中,乙酰胆碱水平降低,而乙酰胆碱酯酶水平升高;临床样本也呈现一致趋势,睡眠差的牙周炎患者唾液和血清中乙酰胆碱降低、乙酰胆碱酯酶升高,提示胆碱能抗炎通路失衡。进一步研究发现,乙酰胆碱酯酶与神经标志物PGP9.5共定位,睡眠剥夺联合牙周炎组小鼠的三叉神经节中,乙酰胆碱酯酶阳性细胞数量显著增多,这一结果证实睡眠剥夺会促进三叉神经节来源的乙酰胆碱酯酶向牙周组织传递,进而抑制胆碱能抗炎通路功能。

图3 睡眠剥夺通过下调牙周巨噬细胞α7烟碱型乙酰胆碱受体并增强三叉神经节乙酰胆碱酯酶发挥作用
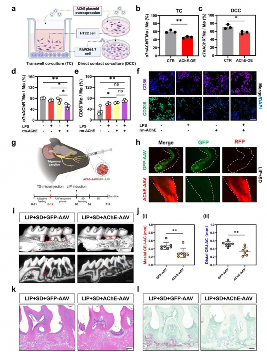
体外共培养实验进一步验证,神经元中乙酰胆碱酯酶过表达会下调巨噬细胞上α7烟碱型乙酰胆碱受体的表达,促进巨噬细胞向促炎的M1型极化。向小鼠三叉神经节注射乙酰胆碱酯酶腺相关病毒后,牙槽骨吸收和破骨细胞激活显著减轻,这一结果进一步证实三叉神经节来源的乙酰胆碱酯酶是睡眠剥夺加重牙周炎的关键介质。
而电针治疗可特异性上调牙周巨噬细胞上α7烟碱型乙酰胆碱受体的表达,体外实验中,乙酰胆碱联合α7烟碱型乙酰胆碱受体激动剂GTS-21,能显著降低脂多糖诱导的促炎因子表达,抑制巨噬细胞M1型极化并促进抗炎的M2型极化,这一效应可被α7烟碱型乙酰胆碱受体抑制剂MLA逆转,明确说明电针通过激活巨噬细胞上的α7烟碱型乙酰胆碱受体发挥抗炎作用。

图4 睡眠剥夺通过三叉神经通路中的乙酰胆碱酯酶影响牙周巨噬细胞的胆碱能抗炎通路
这项研究首次清晰揭示了口腔脑轴在牙周炎发病中的关键作用,明确了乙酰胆碱酯酶乙酰胆碱α7烟碱型乙酰胆碱受体轴介导的三叉神经牙周神经免疫通路,是睡眠剥夺加重牙周炎的核心机制。电针作为一种安全、微创的治疗手段,能精准靶向这一通路,逆转巨噬细胞极化失衡,减轻炎症反应和牙槽骨吸收,为合并睡眠障碍的牙周炎患者提供了全新的治疗选择。
该研究不仅深化了对全身疾病与口腔健康关联的理解,更推动了中西医结合治疗口腔炎症性疾病的临床转化。对于经常熬夜、睡眠质量差且饱受牙周炎困扰的人群而言,这一研究结果也发出了重要提醒:改善睡眠质量或许是辅助治疗牙周炎的重要一环,而电针等靶向疗法有望在未来为这类患者带来更有效的治疗方案。想要守护口腔健康,除了坚持良好的口腔卫生习惯,保证充足睡眠、调节全身状态同样关键,双管齐下才能让牙周炎真正远离。
参考文献:
Liu K, Huang Q, Yang M, et al. Sleep Deprivation Aggravates Periodontitis Through Trigeminal-Periodontal Neuroimmune Pathway Mediated by the AChE-ACh-α7nAChR Axis. Adv Sci (Weinh). 2025;12(43):e00945. doi:10.1002/advs.202500945
原标题:熬夜后遗症再添一项——牙周炎!Adv Sci|研究发现睡眠剥夺可经AChE-ACh-α7nAChR轴加重牙周炎
本文转载于微信公众号:生物谷(ID:BIOONNEWS),转载引用请注明原出处